Remove Information from the internet

by Defamation Defenders · 362 items
Are you looking for ways to remove information, images or other unwanted content from Google Search? If so then you're in luck! Curated by Content Removal Specialists with online reputation repair company Defamation Defenders, this collection contains tutorials, advice, and resources for those seeking to remove content from Google.
Load previous items
Saving…
Top Reputation Management Companies from English Speaking Nations - Google My Maps
redirect
Top Reputation Management Companies from English Speaking Nations - Google My Maps

Defamation Defenders

July 30, 2024

Link

U.S. Revenge Porn Laws by State
redirect
U.S. Revenge Porn Laws by State

Defamation Defenders

July 30, 2024

Link

Remove Mugshot
redirect
Remove Mugshot

Defamation Defenders

July 29, 2024

Link

Guides | Privacy Rights Clearinghouse
redirect
Guides | Privacy Rights Clearinghouse

Defamation Defenders

July 29, 2024

Link

How to Handle False Accusations on Social Media
redirect
How to Handle False Accusations on Social Media

Defamation Defenders

July 28, 2024

Link

Arrests org Remove
redirect
Arrests org Remove

Defamation Defenders

July 26, 2024

Link

How Do I Contact Customer Support?
redirect
How Do I Contact Customer Support?

Defamation Defenders

July 25, 2024

Link

Trellis Law Removal
redirect
Trellis Law Removal

Defamation Defenders

July 21, 2024

Link

How to Handle Negative Content on TikTok: Effective Strategies | Defamation Defenders
redirect
How to Handle Negative Content on TikTok: Effective Strategies | Defamation Defenders

Defamation Defenders

July 20, 2024

Link

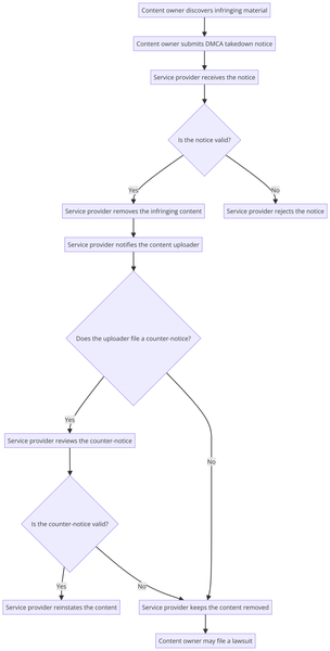
DMCA Takedown Guide: Protect Your Content with Effective Strategies
redirect
DMCA Takedown Guide: Protect Your Content with Effective Strategies

Defamation Defenders

July 20, 2024

Link

How to Remove PacerMonitor Record
redirect
How to Remove PacerMonitor Record

Defamation Defenders

July 20, 2024

Link

OnlyFans Leaks Removal
redirect
OnlyFans Leaks Removal

Defamation Defenders

July 20, 2024

Link

How to Remove Yourself from the Internet in 5 Simple Steps / X
redirect
How to Remove Yourself from the Internet in 5 Simple Steps / X

Defamation Defenders

July 17, 2024

Link

Google Search Central | LinkedIn
redirect
Google Search Central | LinkedIn

Defamation Defenders

July 17, 2024

Link

How to Remove Slander from the Internet A Step-by-Step Guide for 2024 : r/DefamationDefenders
redirect
How to Remove Slander from the Internet A Step-by-Step Guide for 2024 : r/DefamationDefenders

Defamation Defenders

July 15, 2024

Link

Snapchat Leaked Photos: What you need to know
redirect
Snapchat Leaked Photos: What you need to know

Defamation Defenders

July 13, 2024

Link

Need Help with Online Reputation Management for a Startup with Negative Google Search Results : r/B…
redirect
Need Help with Online Reputation Management for a Startup with Negative Google Search Results : r/B…

Defamation Defenders

July 11, 2024

Link

How can one get a libelous Google review taken down?
redirect
How can one get a libelous Google review taken down?

Defamation Defenders

July 10, 2024

Link

How can I remove a nasty Google review with false information? : r/SEO
redirect
How can I remove a nasty Google review with false information? : r/SEO

Defamation Defenders

July 06, 2024

Link

How to Filter, Block, and Report Harmful Content on Social Media | RAINN
redirect
How to Filter, Block, and Report Harmful Content on Social Media | RAINN

Defamation Defenders

July 01, 2024

Link

How to Get Leaked OnlyFans Videos Removed: A Comprehensive Guide
redirect
How to Get Leaked OnlyFans Videos Removed: A Comprehensive Guide

Defamation Defenders

June 30, 2024

Link

Remove Online Information Pins
redirect
Remove Online Information Pins

Defamation Defenders

June 22, 2024

Link

Facebook Slander - Google Slides
redirect
Facebook Slander - Google Slides

Defamation Defenders

June 22, 2024

Link

Question about OnlyFans Leaked Video Removal Service - Reddit
redirect
Question about OnlyFans Leaked Video Removal Service - Reddit

Defamation Defenders

June 22, 2024

Link

BeenVerified Removal: A Step-by-Step Guide to Opt Out
redirect
BeenVerified Removal: A Step-by-Step Guide to Opt Out

Defamation Defenders

June 13, 2024

Link

Can you request that Google remove certain search results about you from their search engine, unite…
redirect
Can you request that Google remove certain search results about you from their search engine, unite…

Defamation Defenders

May 28, 2024

Link

Fast People Search Removal - Remove Online Information
redirect
Fast People Search Removal - Remove Online Information

Defamation Defenders

November 07, 2023

Link

Report inappropriate content, messages, or safety concerns | LinkedIn Help
redirect
Report inappropriate content, messages, or safety concerns | LinkedIn Help

Defamation Defenders

November 02, 2023

Link

DIY strategies to Remove a Negative Article
redirect
DIY strategies to Remove a Negative Article

Defamation Defenders

October 16, 2023

Link

X's private information policy and doxxing | X Help
redirect
X's private information policy and doxxing | X Help

Defamation Defenders

September 26, 2023

Link

Mugshot Removal Presentations
redirect
Mugshot Removal Presentations

Defamation Defenders

September 13, 2023

Link

Senate Judiciary Committee Advances Bipa... | United States Senate Committee on the Judiciary
redirect
Senate Judiciary Committee Advances Bipa... | United States Senate Committee on the Judiciary

Defamation Defenders

September 06, 2023

Link

Mugshot Removal Services: What You Need to Know Before Hiring photo - mugshotremoval photos at pbas…
redirect
Mugshot Removal Services: What You Need to Know Before Hiring photo - mugshotremoval photos at pbas…

Defamation Defenders

September 01, 2023

Link

Why Even Adults Need To Be Wary Of Social Media Use - Innov8tiv
redirect
Why Even Adults Need To Be Wary Of Social Media Use - Innov8tiv

Defamation Defenders

August 25, 2023

Link

Internet Removal Service Provider Reviews
redirect
Internet Removal Service Provider Reviews

Defamation Defenders

August 25, 2023

Link

The Digital Millennium Copyright Act | U.S. Copyright Office
redirect
The Digital Millennium Copyright Act | U.S. Copyright Office

Defamation Defenders

August 25, 2023

Link

Debunking Misconceptions About Free Mugshot Removal | Defamation Defenders
redirect
Debunking Misconceptions About Free Mugshot Removal | Defamation Defenders

Defamation Defenders

August 23, 2023

Link

Remove Online Information Company Profile, information, investors, valuation
redirect
Remove Online Information Company Profile, information, investors, valuation

Defamation Defenders

August 22, 2023

Link

Privacy in a Connected World: How to Remove Your Personal Data from Websites and Search Engines | D…
redirect
Privacy in a Connected World: How to Remove Your Personal Data from Websites and Search Engines | D…

Defamation Defenders

August 18, 2023

Link

Top Solutions to Remove Negative Information from the Internet - The Business World
redirect
Top Solutions to Remove Negative Information from the Internet - The Business World

Defamation Defenders

August 18, 2023

Link

Load more